• Главное окно программы
  • Окно настройки программы
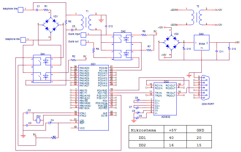
  • Схема автоотвотчика
  • Код для контроллера
Компьютерный автоответчик
  • Город:Пермь
  • Год:2004 г.
  • Компания:
    Парсек
  • Заказчик:
  • Роль в проекте:
    Программист
  • Категория проекта:
  • Технологии:
    Delphi, Ассемблер AVR

Описание проекта

Проект представляет собой небольшую компьютерную программу, которая в автоматическом режиме приветствует клиента компании, предлагает ему оставить голосовое сообщение, которое записывается на диск компьютера, для дальнейшей обработки секретарем.
Для сопряжения с телефонной линией была разработана небольшая электронная плата, которая подключилась к компьютеру через COM порт. Для управления платой использовался контроллер ATmega8515.